超时空星舰(Pixel Starships)是一款从Steam平台移植而来的结合太空探索、星舰建造与策略管理的科幻题材手游。超时空星舰以人类寻找新家园为背景,将资源紧缺、文明延续与星际扩张紧密结合,形成一套高度系统化的玩法结构。超时空星舰游戏玩法是通过飞船模块布局、船员分工、AI逻辑设定等机制,让每一次决策都影响整艘星舰的运转效率。超时空星舰也加入多人联机与PVP体系,使宇宙探索不再是孤立行为,而是充满博弈与竞争的真实环境。
超时空星舰官网地址:https://ps.gamesun.cn/
核心玩法,智能AI解密
今天为大家讲解《超时空星舰》最最核心玩法之一:智能AI,AI 系统=人工智能。
你可以为你的每个能力房间和船员单独配置AI,以实现在战时的自动化运作,你应该围绕你的战术目的而设置AI,优秀的战术甚至可以让你击败基本条件远比你强大的对手!
当你的舰船达到4级,就可以建立指挥室开启AI的大门!指挥室级别越高,可设置的指令越多!
如果你是萌新无法很好的运用AI程序,或者你不喜欢太费脑,就想要自动化战斗,可以试试看使用智能AI芯片。
你将在游戏任务、pvp等玩法中获得不同的芯片。
以下AI芯片只包含部分展示
那么如何设置AI指令或使用AI芯片?使其正常运行。
任意点击能力房间或者船员会出现“人工智能”,你可以点击“新命令”设置AI指令,也可以点击“加载人工智能”使用AI芯片。
AI原理:满足某个条件——则进行某个行动——执行。(条件或行动不满足则不执行哦)AI运行原理为从第一条到最后一条按顺序执行,为一个循环,每个房间的AI单独形成一个循环。
你可以改变AI指令的排列顺序,排名高的指令将优先执行。
举个例子:
上图的AI指令执行为,当战时你的任意房间血量<100%,则船员将前往该房间进行修复。(前提是房间之间是可以任意通行)
设置AI你需要特别注意的原理!
1、AI执行顺序为从上往下,如果你设置了同类型AI,则会自动执行该类最高排序的一条。除非该条AI的条件或行动不满足,才会执行下一条同类AI。
如图,你的导弹室将首先执行5号行动定位攻击敌方护盾,如果敌方护盾失效,导弹室将执行7号行动定位攻击敌方导弹室,如果敌方导弹室也被破坏了,则往下执行8号行动攻击敌方的电力室。
优先攻击哪个房间非常考验策略哦。
2、“无“条件,就是无论什么时候都满足的条件,覆盖所有条件,只要行动满足,它就是“可执行AI”
3、设置最大电力和增加一格电力在电力充足时没有本质区别,但是电力缺乏时,电力会优先分配给设置“最大电力”AI的房间。
AI的行动指令如何分类?
人工智能按照行动的类型主要分为电力、定位、弹药选择、能力四大类。
1、电力:分配该房间在战时的可使用电力。(房间专属)
2、定位:船员可定位修复我方某个房间,或者船员和武器定位攻击敌方的某个房间。
3、弹药选择:设置在战时武器的弹药选择。(武器专属)
4、能力:决定船员是否使用能力。(船员专属)
好啦,今日份知识科普完毕,相信各位舰长经过学习后一定能迅速的成长起来,我们下期再见啦。
游戏主界面:
请注意上图右侧的红框部分,在下文按顺序做截图说明。
1、主要包括聊天界面和收件箱
2、包括兑换码、添加官方群以及游戏偏好设置。
3、包括了航行日志、排行榜数据、每日任务、成就、收集船员图鉴。
游戏战斗界面:
你需要特别注意的是,战时能力房间将只显示房间图标,你可以在房间的左上角看到该房间的图标。
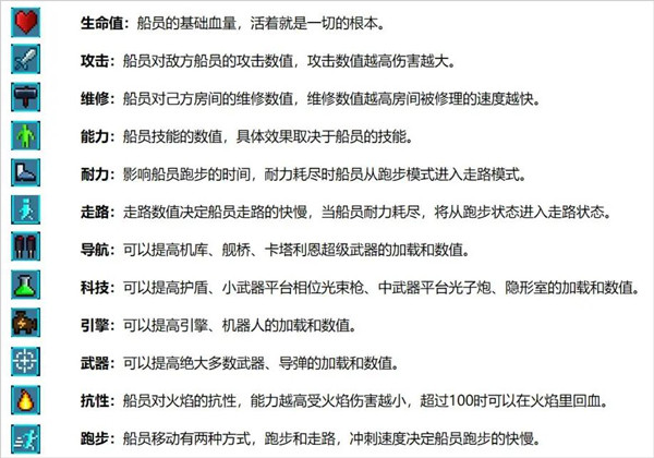
一:基础房间属性术语(无电力需求房间)
需求级别-使用这个房间所需的最低舰船等级。
防御-减少受到的伤害。
容量上限-存储物品量的上限/最大建造队列或者资源产品储量。
生产效率-房间的生产速度。
生产类型-由房间产生的资源类型。
房间属性-指出该房间船员的哪种能力值会对房间造成影响。
特定房间的专用术语:
打捞(产出)-奖励调节器产出值。(采矿挖掘室/原油萃取室)
驻军-可向舰队借用的船员数量。(联盟公会)
捐赠最大值-可向舰队捐赠的最大船员数量。(联盟公会)
逃跑-影响战斗中你逃跑的几率。(舰桥)
智能指令最大值-增加每个房间/船员的人工智能指令总条数。(指挥室)
(升降)速度-可承载船员在电梯设备之里升降通行的速度(电梯)
训练等级-为训练室解锁更高级的训练。(健身房/学院)
装甲-房间提供给相邻房间的防御加成。(装甲)
DNA容量-可以为房间储存的最大DNA点数。还影响到从战场收获中获取的资源的储存量。(生物回收)
最大榨汁次数-可回收的最大船员数量。当DNA点数被使用时,这个计数被重置。(生物回收)
二、有电力需求房间的其他属性术语
最大电力-在战斗中分配的最大电量。
装填速度-在战斗中该房间激活后重新加载的时间。
射程-攻击敌方目标的最大射程。
单价-重新装填或充能的花费。
冷却时间-从房间激活后到再次就绪之间的延迟时间。不受船员能力的影响。
部署上限-可部署物品量的上限。
特定房间的专用术语:
能源输出-在战斗中房间提供的电力数量。(电力室相关)
护盾-在飞船受到损坏前护盾能承受的非导弹类攻击的伤害。(护盾室)
恢复-护盾被激活后可保存的护盾血量。(护盾室/护盾电池)
闪避-决定星舰躲闪躲避射弹武器攻击的能力。即时伤害是不能回避的。(引擎)
治愈-船员在房间内恢复的生命量。(医疗室)
船员伤害-在目标房间内对船员每次攻击的伤害值。(安全门)
探测-激活时,敌方船只隐形时间的缩短量。(雷达)
隐身-激活期间飞船将启用隐身系统。此时, 飞船不再受到攻击,同时也无法攻击敌人。(隐形生成器)
三、武器状态术语
系统伤害-对目标房间每次攻击的伤害值。
穿甲伤害-忽略目标房间的防御,对房间直接造成的伤害值。
船体伤害-对飞船每次攻击的伤害值。
护盾伤害-对飞船护盾每次攻击的伤害值。
船员伤害-在目标房间内对船员每次攻击的伤害值。
船体百分比伤害- 对敌舰造成舰船总生命的百分比伤害。
单次装填连射数-在一次攻击中开火的次数。
连发延迟-每次射击之间的延迟。
电磁炮-造成目标房间内产生持续的电磁脉冲干扰,使其瘫痪。
燃烧-燃烧会对目标房间造成多次伤害。每秒燃烧损伤按照剩余燃烧时间的比例计算。
建造时间-补充或建造某单个物品(飞机,导弹,加农等弹药)所需要的时间。
移动速度-战机、弹药等攻击型物品飞行中的速度。
战机伤害-防空炮对敌方战斗机的伤害。(防空炮)
你可以在船员档案看到船员的属性,不同的属性代表船员不同的能力值,通过将船员放置到健身房或学院进行训练,可以增加属性值。下图的绿色数字既通过训练获得。
不同的能力可以对房间产生不同的效果,训练哪个属性?指示船员修复还是进攻?设置怎样的AI指令?船员匹配哪个房间更优,是你需要深度研究的问题!
属性介绍:
船员装备:
你可以为船员穿上装备,装备可极大增强船员的属性。
装备包含头盔、护甲、饰品、腿甲、武器,目前几乎所有船员只能穿两件装备,不同的船员的可装备位置是不同的哦。
只有船长可穿满5件装备,其中也是只有船长才能装备宠物。
你可以通过材料合成或购买获得装备。
1、建造由你自己设计的史诗飞船。
2、横截面整体飞船的战斗操控和紧急策略调整。
3、探索超大宇宙中的未知行星、星系、太空的秘密。
4、招聘训练船员,为不同的房间需求配置专属船员。
5、为系统和船员分别编程设置情境AI指令,允许自动战斗和离线游戏。
6、控制和管理飞船的能力与资源分配。
7、与其他真人玩家进行对战掠夺资源或发展外交。
8、构建并部署支援艇来增强你的飞船。
9、完成众多的任务与参与各种赛事。
10、征服太空中的外星人、海盗、虫族。
11、建立研究中心,研究特殊玩法、武器、能力、技术。
12、结成舰队,并与您的朋友并肩作战取得胜利。
13、用纳米涂料和贴纸装点你的个性飞船。
14、打造市场,自由定价物品与线上玩家交易。
v0.999.41版本
一个被遗忘已久的威胁再次出现,黑暗水晶的爆发性爆发席卷了银河系核心。
随着水晶的腐化侵蚀文明,我们必须采取行动,否则将被彻底击败!
版本号:v0.999.41
游戏大小:200.54M
游戏权限:查看
隐私政策:查看
开发商:深圳市安佳游网络科技有限公司
包名:com.savysoda.pixelstarships
MD5值:e9c2f58fbfa62f2e0b8c6b458c23e0a0
备案号:粤ICP备2020121059号-2A
千恋万花手机版
千恋万花手机版是一款有趣的日系恋爱冒险游戏,这款游戏可以让玩家在梦幻异世界中展开甜蜜的邂逅。千恋万花手机版拥有丰富的多线剧情选择,每个决策都会影响后续的发展。玩家将会与性格各异的美少女角色互动,提升好感度还能解锁专属剧情和福利。千恋万花手机版的精美画面再搭配动人的音乐与声优配音,能给玩家带来沉浸式的恋爱体验。玩家将会在唯美世界中体验到浪漫冒险,并且探索隐藏的故事秘密和角色成长。 7.72M
查看
核后之日汉化版
核后之日汉化版(Nuclear Day)是一款以核爆后的废土世界为背景的生存冒险游戏。玩家需要在末日世界中收集资源,并打造属于自己的庇护所。玩家可以在核后之日汉化版里与其他幸存者互动,选择合作或掠夺,这些都会影响未来的剧情。面对变异生物和环境威胁,玩家的每一次行动都至关重要。核后之日汉化版里有着美漫风格的画面再搭配沉浸式音效,能给玩家带来紧张压抑的末日氛围。 72.69M
查看
雨世界手机版
雨世界手机版是一款角色扮演冒险解谜游戏。雨世界手机版能够可容纳4名玩家的多人竞技场,雨世界手机版还提供了竞技模式和沙盒模式。在雨世界手机版游戏中,玩家会扮演雷人或者猎物。猎物的目标就是通过警惕、注意周围环境并巧妙地避开危险,避免被猎杀。雨世界手机版备有灵巧的动作和程序流程产生的动漫给与Slugcat健身运动和净重的特有实际意义。 1969.41M
查看
莫比乌斯之恋手机版
莫比乌斯之恋手机版是一款真人互动影游,玩家将会以第一视角体验到沉浸式剧情。莫比乌斯之恋手机版这款游戏融合了无限流恋爱悬疑元素,多周目非线性剧情让玩家的每次选择都可能改变结局。游戏里有着六位性格迥异的女主等待玩家互动,多结局设计给玩家带来丰富的故事体验。在探索剧情的同时,玩家也可以通过相机拍摄和节奏小游戏收集记忆碎片。莫比乌斯之恋手机版是以情感沉浸体验为核心,让玩家可以在解谜与恋爱中感受别样乐趣。 1416.90M
查看
恐怖躲猫猫2旧版本
恐怖躲猫猫2旧版本是一款非常恐怖且刺激的捉迷藏游戏,这款游戏可以让玩家体验到被追逐与逃生的乐趣。恐怖躲猫猫2旧版本采用的是3D卡通的风格,阴森恐怖的地图给玩家带来独特氛围。老版本保留了最经典的玩法,没有繁琐的充值和实名认证,非常深受老玩家的喜爱。玩家在游戏里可以选择扮演躲藏者寻找宝石,也可以化身追逐者去捕捉敌人。恐怖躲猫猫2旧版本的节奏紧凑,可以支持走位对抗和极限反杀,玩法丰富又刺激。 67.50M
查看
血腥大地手机版
血腥大地手机版(crimsonland)是一款充满了末世、僵尸以及爽快射击的动作射击类游戏。这款游戏的画面还挺细腻且特效炫丽,让战场都充满了紧张感和视觉冲击力。血腥大地手机版中有着非常丰富的武器和技能系统,允许玩家打造出一个个性化的角色。最重要的是血腥大地手机版的战斗节奏非常快速,敌人攻击很猛烈,绝对可以让玩家体验到酣畅淋漓的射击快感。除此之外,玩家在游戏里是需要不断地去收集资源、升级武器,并且在这个混乱的战场中生存下来。 144.10M
查看
雪屋温泉旅馆汉化版
雪屋温泉旅馆汉化版是一款玩法比较轻松治愈并且充满了休闲风格的模拟经营类手游。这款游戏是设定在一个美丽的雪山中,四季分明,雪景如画,环境还挺温暖舒适。玩家将在雪屋温泉旅馆汉化版里扮演一名温泉旅馆的经理,主要是负责经营和管理整个旅馆,玩家可以通过装饰布置、升级设施或者是引进新项目来吸引更多的顾客入住。由此可见,玩家是需要制定一个经营策略,让旅馆逐步地发展成一个一流的度假胜地。 302.98M
查看
众神风云
众神风云是一款以回合制战斗为核心玩法的策略卡牌类手游。游戏能够提供给玩家丰富的副本和日常任务,玩家可以利用这些来提升自己角色的战力和资源积累。众神风云的开局玩家就可以选择自己的心仪角色,并且享受到自由职业的冒险与战斗体验。在游戏里,战力提升是游戏的核心之一,游戏的主线剧情和副本都想要玩家合理地培养角色的实力。除此之外,众神风云采用的是奇幻九州世界背景,画面精美且特效炫酷,可以让玩家沉浸在游戏中。 25.68M
查看
七境鬼服版手机版
七境鬼服版手机版是一款开放世界类型的仙侠手游,里面充满了江湖武侠与策略卡牌的元素。玩家可以在七境鬼服版手机版里自由地去探索七重奇幻境界,并且还可以自由地选择势力阵营并招募特色侠客。游戏里有着多人副本战斗、跨服PK、丰富套装系统和自由捏脸的功能。最重要的一点是七境鬼服版手机版能够支持挂机收益、自由交易,并且采用的是精美国风的游戏画面与动态天气系统,能够给玩家打造出一个沉浸式的修仙世界。 16.44M
查看
奶茶店模拟器中文版
奶茶店模拟器中文版是一款以奶茶店为核心主题的经营模拟类手游。这款游戏采用的是逼真的3D渲染引擎,能够给玩家呈现出一个生动的奶茶店场景。玩家在奶茶店模拟器中文版里将会从店铺的初创阶段开始经营,玩家需要积累经验,并且慢慢地逐步去发展店铺的规模。游戏里拥有店铺装修和家具布置的功能,所以玩家是可以自己打造出一个个性化的店面。奶茶店模拟器中文版的整体风格都比较写实,让玩家可以体验到贴近现实的经营乐趣。 1728.43M
查看